首页
链百科
链知识
链资讯
相关标签
Solaxy($SOLX)币是什么?SOLX代币经济学、路线图及价格预测
目录什么是Solaxy?Solaxy 的主要特点Solaxy:一款高实用性迷因代币,旨在成为可扩展的 Solana 替代方案。高效的交易捆绑极具吸引力的被
2026-02-03
BeerBear (BEAR) 币是什么?BEAR代币经济学、路线图及价格预测
目录BeerBear(BEAR)是什么?BeerBear (BEAR) 的主要特点$BEAR代币经济学BeerBear (BEAR)路线图BeerBear (BEAR)预售影响 $BEAR 价格
2026-02-03
Valannia(VALAN)币是什么?值得投资吗?Valannia代币经济学和路线图介绍
目录Valannia是什么?Valannia的产品Shadow Veil(现场版)Valannia王国Valannia竞技场$VALAN 信息$VALAN 的关键指标$VALAN 代币使用案
2026-02-02
Vernus (VER)币是什么? 代币经济学、路线图和价格预测 2025-2030年
目录Vernus(VER)是什么?Vernus (VER) 代币经济学Vernus (VER) 路线图Vernus (VER) 价格概览Vernus (VER) 价格预测 2025-203020
2026-01-31
Pepeto(PEPETO)币是什么?PEPETO代币经济学、路线图及价格预测
目录Pepeto($PEPETO)是什么?独特的故事和品牌PepetoSwap 和去中心化交易所利用技术将自身定位为一种迷因币Pepeto代币经济学($PEPETO
2026-01-26
什么是Cardano (ADA)币?怎么购买?ADA工作原理、代币经济学及路线图
目录Cardano 的工作原理卡尔达诺的历史和创建什么是 Cardano (ADA) 加密货币?卡尔达诺(ADA)代币经济学Cardano 的主要特点和优势—
2026-01-25
什么是EdgeX(MARU)币?怎么样?MARU代币信息和路线图介绍
目录EdgeX是什么?MARU代币信息EStrategy:流动性和交易策略工具EdgeX升级:从MVP到高性能基础设施路线图MARU 代币代表 EdgeX 生态系统
2026-01-24
什么是Immunefi(IMU)币?怎么样?Immunefi工作原理、代币经济和路线图介绍
目录什么是Immunefi?Immunefi 的工作原理是什么?Immunefi的关键特征$IMU 代币信息$IMU关键指标IMU 应用案例$IMU 上市详情$IMU 代币
2026-01-24
什么是idOS(IDOS)币?工作原理是什么?idOS工作原理、代币经济学和路线图介绍
目录什么是idOS?idOS 的工作原理是什么?$IDOS 代币信息IDOS关键指标IDOS 应用案例$IDOS 列表详情$IDOS 代币经济学和筹款$IDOS代币经
2026-01-19
XRP Tundra (TUNDRA) 币是什么?TUNDRA代币经济学、路线图及预售指南
目录XRP Tundra是什么?TUNDRA代币是什么?TUNDRA代币经济学XRP Tundra (TUNDRA) 路线图XRP Tundra (TUNDRA) 预售XRP Tundra (TUN
2026-01-12
什么是Rayls(RLS)币?它是如何运作的?Rayls运作方式、代币经济和路线图介绍
目录Rayls是什么?Rayls是如何运作的?Rayls 的主要特征$RLS 信息$RLS关键指标$RLS 用例Rayls信息Rayls 代币经济学与筹款$RLS 代币经
2026-01-10
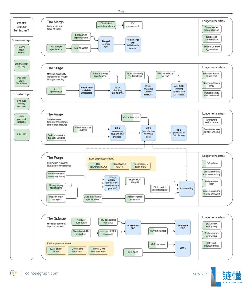
一文详解Fusaka:12月的升级如何融入以太坊长期发展路线图?
目录什么是 Fusaka 升级?从 Merge 到 Fusaka:路线图PeerDAS、blobs 和更大的区块用户体验、安全性和开发者工具谁获益:L2 节点、
2026-01-05
Talus(US)币是什么?怎么样?Talus工作原理、代币经济和路线图介绍
目录什么是Talus?Talus科技Talus Network应用Talus空投最新更新$US 代币信息美元关键指标美元用例美元报价塔洛斯代币经济学与筹款代币经
2026-01-05
将上线的Seeker(SKR)币是什么?怎么样?Seeker工作原理、代币经济和路线图介绍
目录Seeker (SKR) 上线:重要日期、空投及参与指南1 主要信息来自链上数据:Seeker (SKR) 2025 年价格展望链上 生态系统指标基于生
2025-12-28
BasePerp (BPERP) 币是什么?BPERP工作原理、代币经济学及路线图
目录BasePerp是什么?BasePerp 的工作原理是什么?BPERP Token是什么?BPERP 代币经济学BasePerp (BPERP) 路线图BasePerp(BPERP) 预
2025-12-28
Aster 2026年上半年路线图揭晓:官方公告里藏着哪些亮点和机会?
目录路线图2025的关键成就三大核心引擎:基础设施、代币效用与生态系统及社区2026年上半年产品路线图:Aster 的下一步是什么?2025年是 A
2025-12-25
什么是 SentismAI (SENTIS)币?SENTIS主要特点、路线图及代币经济学
目录什么是 SentismAI (SENTIS)?SentismAI(SENTIS)的主要特点1 OpenRouter2 LaunchOn3 Telegram 小应用进程SentismAI (SENTIS)
2025-12-20
什么是Theoriq(THQ)币?怎么样?Theoriq项目概述、代币经济学和路线图介绍
目录什么是 Theoriq (THQ)?Alpha Protocol:理论的基石AlphaSwarm是什么?1 提供流动性2 回报优化3 自主交易THQ 代币经济学THQ
2025-12-20
什么是Spur协议(SPUR)币?SPUR代币经济学、路线图及价格预测
目录什么是Spur协议?Spur协议的工作原理是什么?什么是Spur Protocol每日小测验?SPUR代币是什么?SPUR 代币经济学Spur 协议 (SPUR)
2025-12-19
什么是Exovum (EXO) 币?EXO代币经济学、路线图及预售指南
目录什么是Exovum?Exovum生态系统什么是EXO代币?EXO代币经济学Exovum(EXO)路线图Exovum (EXO) 预售影响$EXO价格的因素有哪些?为什么
2025-12-19
28条
上一页
1
2
下一页
币圈快讯
2026-02-01 10:52:20
比特币白皮书中文版:点对点的电子现金系统
2026-02-03 04:49:32
比特币免费挖了几年才上主网,比特币最近消息
2026-02-03 04:49:32
比特币挖矿,到底挖什么?解析挖矿流程和影响
2026-02-02 08:49:41
挖矿一天收益能有多少?2023各币种挖矿收益排行
2026-02-01 12:05:34
区块链有哪些生态圈,区块链怎么赚钱
2026-02-01 06:16:58
全面解读17c浏览器官方网站进入及其在直播视频软件中的应用
查看更多
热门新闻
热门百科
雷达币最新消息:市场动态、技术进展及未来展望
2026-02-03
派币2025年官方最新消息是什么时候?全方位解析派币的发展动态与未来展望
2026-01-27
派币2025年官方最新消息是什么? 探讨派币未来发展及其潜力
2026-02-02
奥拉丁是什么?探究这个备受关注的概念及其背后的意义
2026-01-25
全面解读比特币挖矿教程:从入门到精通的详细指南
2026-01-25
比特币今日价格行情ETSC:市场波动与投资者情绪分析
2026-01-27
狗狗币未来达到100元:分析与预期,探讨其潜力和市场趋势
2026-01-29
比特币以太坊ETF在港获批:加速数字资产合规化进程,推动市场发展
2026-01-31
什么是充提地址Tag/Memo/Message?一文详解
2026-02-01
狗狗币未来达到100元:分析其潜力和影响因素
2026-01-27
查看更多
B站刺激战场60岁老阿姨的直播魅力:打破年龄界限,点燃游戏热情
2026-02-04
俄罗斯WOOWOOWOO:探索这一神秘现象背后的故事与影响
2026-01-28
今日爆料丨极品反差丨网红吃瓜:直播视频软件的奇妙世界
2026-02-03
马云说派币一定成功吗?解析马云对数字货币的看法与未来展望
2026-02-03
全面评测:桔子tv破解版v9.100带给你的直播视频体验
2026-02-04
今日EOS价格行情分析:市场波动与未来趋势展望
2026-02-04
如何使用Xbox One播放3D视频的完整指南
2026-02-04
日亚m码和欧洲m码的区别6080:直播视频软件使用指南
2026-02-02
关于“派币真的能值钱吗”的深度分析与思考
2026-02-04
灰度做空狗狗币:加密市场中的新动向及其可能影响
2026-01-25
查看更多
回顶部