
银行创造货币,稳定币推动货币流动。两者我们都需要。
代币化存款的拥护者说:「稳定币就是不受监管的影子银行。一旦银行代币化存款,所有人都会更倾向于选择银行。」
一些银行和央行很喜欢这种说法。
稳定币的拥护者说:「银行是恐龙。我们链上根本不需要它们。稳定币就是货币的未来。」
加密货币原住民特别喜欢这个叙事。
双方都抓错了重点。
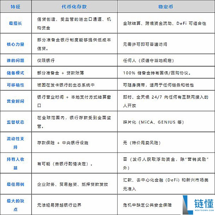
你存入 100 美元,会变成 90 美元的贷款(甚至更多)。这就是部分准备金银行的运作方式。几个世纪以来,它一直是经济增长的引擎。
财富 500 强企业在摩根大通存放 5 亿美元。作为回报,他们获得了巨额信贷额度,利率低于市场水平。存款就是银行的商业模式,大企业对此心知肚明。代币化存款把这种机制搬到链上,但它们只服务银行自己的客户。你依然在银行的监管范围内,依然受制于银行的营业时间、流程和合规要求。
对于那些需要低成本信贷额度的企业来说,代币化存款是一个不错的选择。
Circle 和 Tether 持有 100% 的储备金,相当于 2000 亿美元的债卷。它们获取 4-5% 的收益率,但不会支付你任何费用。
作为回报,你获得的资金不受任何银行监管。预计到 2025 年,将有 9 万亿美元通过稳定币进行跨境转移。只要有互联网连接,即可随时随地使用,无需任何许可,全天候 24 小时运作。
无需代理银行询问,无需等待SWIFT清算,也无需等待「我们会在 3-5 个工作日内回复你」。
对于那些需要在周六晚上 11 点向阿根廷供应商付款的公司来说,稳定币是个不错的选择。
一家希望从银行获得良好信贷额度的公司,同时也可能想用稳定币作为进入长尾市场的渠道。
想象一下这样的场景:
一家财富 500 强公司在摩根大通银行持有代币化存款作为回报,它获得了美国业务的优惠信贷额度它需要向一家更倾向于使用稳定币的阿根廷供应商付款。于是,它将 JPMD 兑换成 USDC。这就是我们未来发展方向的一个例子。
链上。原子级。
两者兼得。
在适用的地方使用传统渠道。
在不适用的地方使用稳定币。
这不是二选一的问题,而是两者兼顾。
代币化存款→ 银行体系内的低成本信贷稳定币→ 银行体系外的类似现金的结算方式链上兑换→ 即时转换,零结算风险两者各有利弊。

它们将共存。
一些大型银行可能会说「我们不需要代币化存款,我们有 API」,在某些情况下,他们的说法是正确的。
这正是链上金融的优势所在。
智能合约可以跨多个企业和个人之间构建逻辑。当供应商的存款到账时,智能合约可以自动触发库存融资、营运资金融资、汇率对冲。无论是银行还是非银行机构,都能自动、即时地完成这些操作。
存款 → 稳定币 → 支付发票 → 下游支付完成。
API 是点对点的,而智能合约是多对多的。这使得它们非常适合跨组织边界的工作流程。这就是链上金融的强大之处。
这是一种截然不同的金融服务架构。
代币化存款解决了低成本信贷的问题。存款被锁定。银行以存款为抵押放贷。它们的商业模式保持不变。
稳定币解决了资金的可携带性问题。资金无需许可即可在任何地方流动。全球南方国家可以获得美元。企业可以获得快速结算。
代币化存款的拥护者只想要受监管的支付通道。
稳定币的拥护者想要取代银行。
未来需要两者兼备。
财富 500 强企业想要从银行获得巨额信贷额度,以及即时全球结算。新兴市场想要本地信贷创造,以及美元通道。DeFi 想要可组合性,以及现实世界的资产背书。
争论谁会胜出忽略了正在发生的事情。金融的未来是链上的。代币化存款和稳定币都是实现这一目标的必要基础设施。
停止争论谁会胜出。开始构建互操作性吧。
可组合的货币。
以上就是代币化存款与稳定币之争:金融未来不是取代而是融合的详细内容,更多关于代币化存款与稳定币的共生之路的资料请关注链懂其它相关文章!